• Single
    • ZDZ 97RV-JCH
    • ZDZ 56RV-J
  • Twin
    • ZDZ 140B2RV-G Champion
    • ZDZ 140B2RV-G Champion AEROTOWING
    • ZDZ 195B2RV-J Champion
    • ZDZ 250B2-J CH
    • ZDZ 250R2-J INLINE
    • ZDZ 140R2-G INLINE
  • Quad
    • ZDZ 390B4-J
    • ZDZ 500B4-J
    • ZDZ 500B4-JSR
    • ZDZ 224B4-J CNC 2022
  • Accessories
  • Gallery
  • Downloads
    • General
  • Contacts
    • Distributors
    • Support
    • Service request
    • Frequently asked questions
  • Videos
    • Maintenance
    • Pilot videos
    • Engine's tests
    • Others
  • ZDZ club

ZDZ ENGINES

real power for your model airplane, PPG, Ull and many more applications

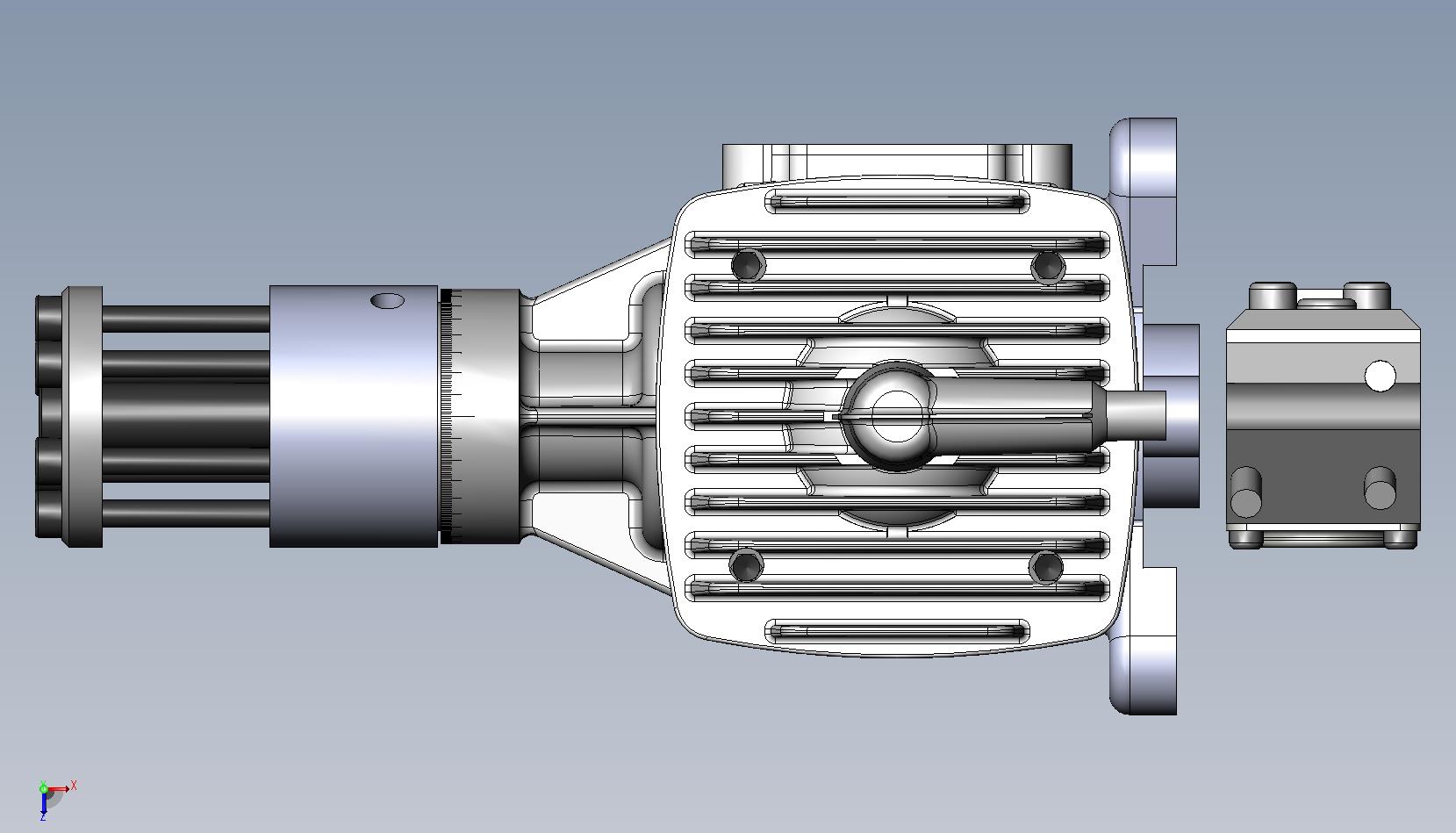
ZDZ 56RV-J

56rv-j.jpg
ZDz 56RV-J rear.jpg
ZDZ 56RV-J3Da.jpg
ZDZ 56RV-J3Df.jpg
ZDZ 56RV-J3Dc.jpg
ZDZ 56RV-J3Dd.jpg
ZDZ 56RV-J3Db.jpg
ZDZ 56RV-J3Dg.jpg
ZDZ 56RV-J3De.jpg
back

Favorites

  • ZDZ Facebook
  • ZDZ official owners club
  • One Third RC Kits
  • JMB mufflers
  • Falkon ignitions
  • Mejzlik propellers
  • Valašský letecký klub
  • Tomáš a Martin Kukačkovi
  • ZDZ Youtube channel

Pilots, planes and installations

Michael Novotný, Curtiss P-40E, ZDZ 210R2-J

News

16.6.2022 New service logistic announced. See more on http://www.facebook.com/zdzrc

5.1.2022 Magic year of the 30th ANNIVERSARY of the ZDZ engines on the market just started. See more here:

22.05.2020: New ZDZ 210R2-J CHAMPION released and added to our website.

See more here.

27.11.2019: New distributors in Finland and United Arab Emirates

More details on our facebook or in contacts

28.5.2019: ZDZ 500B4-JSR added to our website 

The biggest engine of ZDZ line now optionally equipped by belt reduction gear. Check this beast in QUAD section. 

13.2.2019: New prices set for engines in eshop.

The most of bigger engines are now cheaper. Go and check, register your engine in our form (see in the center of page) and get even lower price for your next purchase.  

13.1.2017: Second service and support center in Czech Republic/ druhé středisko  servisu a podpory pro ČR

RC modely-PH
Václavské nám. 254
Kutná Hora
284 01
tel 777152293 email:
petrhencl@seznam.cz

  

26.09.2015: New videos added 

 

07.02.2015: Pages update 

Dear Friends,
since yesterday 7PM till today 11Am, we have problems with email servers forwarding because of changing and adding domain names into our systems. If you sent anything within that period and received returning message, please forward your message once again.
Thank you and sorry for inconveniece.

04.02.2015: Pages update 

New distributor for BENELUX and UAE, see contacts-distributors for details. 

01.02.2015: Pages update 

New items added to the shop. especially spare parts were significantly updated and filled. And more to come........

31.01.2015: Pages update 

ZDZ 90RV-J,  ZDZ 112B2RV-Jch, ZDZ 180B2RV-Jch, ZDZ 250B2RV-J and ZDZ 224B4-J pages  update with new animation and downloadable 3D model where you can measure anything from installation dimms.

Also new items were added into spare parts section in eshop. 

08.01.2015: E-shop filled with all engines. 

Since today for those countries where we do not have oficiaal dirstributor our customers can order engines directly from our eshop. Soon we will add parts and accessories to it as well. 

20.12.2014: ZDZ 112B2RV-J Champion

Already well known for its smooth run and awesome power to weight ratio two stroke 112ccm opposed twincylinder model gas engine with procesor controlled ignition. Now fully CNC made crankcase and backplate out of 7075 aluminium alloy so very clean design bringing better quality as well. Weight increased compared to former 112B2RV-J is only 50 grams. 

ZDZ 112B2RV-J Champion

17.12.2014: Technical support in France

We have agreed with one of our most experienced pilots and friend Nicolas Gastaldi, that he will kindly support users in France. In case you have a problem with setup or tuning the engine or need advice, please contact Nico on email nicogasta@hotmail.com. Of course you can contact us directly as well, but we speak only english unfortunatelly. Thank you Nico for your help and very good representation of ZDZ engines at all. 

ZDZ 180B2RV-J  Champion finally available.

This the most powerfull engine in its class now comes with much nicer design with fully CNC machined crankcase and backplate and some other modifications like forged steel con rods to bring super long lasting power and durability.  

 ZDZ 180B2RV-J CHAMPION

 

Contact

  • ZDZ ENGINES s.r.o.
    Poličná 543, 75701 CZECH REPUBLIC
  • +420778002077 (CZ, ENG, RUS)
  • michal.janousek@zdz.eu
  • Single
  • Twin
  • Quad
  • Accessories
  • JMB Exhausts
  • Gallery
  • Downloads
  • Contacts
  • E-shop
  • Videos
  • Terms and conditions
Copyright © 2014 ZDZ ENGINES s.r.o. | Site map
All photos shown on this site are illustrative and parts brands used on engines may vary based on actual supplier and availability. 

We use cookies

By clicking Accept cookies, you consent to the storage of selected cookies (necessary, preferential, performance, marketing). We use cookies to improve the functioning of our website, to measure its performance and to target and personalize advertisements. You can freely decide which cookies will be stored under the Edit settings button.
Cookie statement.

We use cookies and other technologies for a better user experience on the web. You can enable or disable the following categories and save your selection.

These cookies are necessary to ensure the basic functionality of the website.

Preferences cookies are used to remember the settings of your preferences for the next visit.

Performance cookies monitor the performance of the entire site.

Marketing and advertising cookies are used to measure and analyze the website.